
政府自民党による国民兵糧攻めの包囲網がようやく一部、解かれました。
本当にとんでもないことです。
4月18日付【国民兵糧攻め】道路予算執行停止の証拠文書
で指摘したとおり、自民党政府はなんと新年度入りしてからも、3兆7000億円もの一般道路事業費を凍結していました。
これは1日あたり100億円の政府支出が消えたことになります。
政府は1日1人あたり100円を財布から出すのを見合わせるシブチンぶりを発揮しました。
1人あたり1日100円を30日間というのは、相当な金額ですよね?
これは道路事業に直接関わりのない商売をしている人にも、かなり波及したでしょう。コンビニの麦茶の売り上げも鈍ったんじゃないですか?
これだけ卑劣な国民兵糧攻めに踏み切りながら、私たち国民&民主党は山口2区補選に勝利しました。
とはいえ、ガソリン税値上げでは自民党&政府が“勝利”しましたから1勝1敗。
“国民兵糧攻め”作戦の決着は第45回総選挙に持ち越されました。
↓1日1クリックで「下町の太陽」を応援してください!![]()
(人気ブログランキングに参加しています)
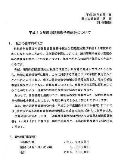
道路2兆3685億円追加、減収で直轄事業900億円圧縮
5月1日19時49分配信 読売新聞
http://headlines.yahoo.co.jp/hl?a=20080501-00000040-yom-bus_all
ガソリン(揮発油)税の暫定税率を復活させる改正租税特別措置法の再可決を受け、国土交通省は1日、2008年度道路関係予算の追加配分を発表した。
追加分は2兆3685億円。4月の配分額との合計は事業費ベースで2兆8690億円(国費は1兆8623億円)となり、08年度予算の68%に達した。
揮発油税収の4分の1を地方へ回す交付金制度を盛り込んだ「道路整備費財源特例法改正案」が13日に再可決されれば、さらに約1兆1000億円が追加配分され、道路関係予算の配分はほぼ終了する。
暫定税率の一時失効で国の道路財源の不足は1200億円に上る見込みで、コスト削減や一部の工事を翌年度に先送りするなどして国の直轄事業費を900億円圧縮する。新規の高規格道路も今秋に新しい需要推計が出るまで配分を見合わせる。地方への影響は、補助金の手続き期間の短縮などで最小限に抑える方針だ。
国交省は例年、年度初めに国道建設や補助金配分の大半を決めている。しかし、3月末に暫定税率の期限が切れ、維持管理など必要最低限の事業に5006億円だけ配分していた。